广发今天发了2个关于里程、签账额缩水的公告,赶紧来看看!
一、积分兑换里程及签账额调整

老正解读:
1,最重要的时间记住,是2024年3月25日,积分多的赶紧在这个日期前全部兑换掉。
2,几个高端卡比例没有变。广发世界卡/广发无限卡/广发臻稀钻石卡/广发商旅白金卡还是20:1,广发美国运通玫瑰金卡/广发标准白金卡/广发尊越白金卡还是40:1。缩水严重的是广发臻享白金卡/广发美国运通天天利卡/广发航班管家联名白金卡/广发中国移动白金卡从40:1缩水到100:1,广发臻尚白金卡/广发高铁管家联名白金卡/广发银联钻石卡(精英)/广发Visa鼎极无限卡/广发银联鼎极白金卡/优粤佛山联名卡/广发中国移动精英白金卡/广发龙腾机场通联名信用卡白金卡/广发重庆飞畅逸行联名信用卡白金卡/广发去哪儿白金信用卡/广发尊越精英卡从40:1缩水到150:1
3,除了顶级卡,其他卡都变成了每月0.5万里程限制了(2024年5月1日开始实施)
.
4,能兑换签账额的卡,兑换比例从1000:1缩水到了2500:1。广发不定期开展活动,月消费达标1.5万可以1500:1。广发美国运通天天利卡兑换签账额不受上述调整影响,这不就是想推这个运通天天利卡吗?
建议方案:
目前存量的积分赶紧消耗掉,可以去办一张美运天天利卡,每月8日消费8倍积分,上限20万积分/月。能叠加上100:1的卡,实际等于12.5:1,属于还能接受的范围了。
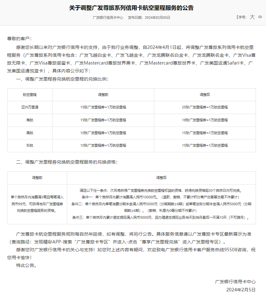
二、广发尊旅系列信用卡航空里程调整

老正解读:
1,2024年4月1日起调整
2,亚万从15:1缩水到25:1,南航从15:1缩水到18:1,国航、东航从10:1缩水到15:1。因为尊旅系列没有多倍积分,所以实际上缩水之后15:1还比不上8倍积分后的12.5:1了。
3,兑换资格从消费3笔99元改为了单月累计消费1万元。这个对于大家实际是没什么影响的,这也是尊旅卡比普通卡好使的地方。尊旅卡只要达标了兑换条件任何时候都可以去兑换,但积分兑换经常进去发现没货。
现在亚万和东航兑换里程还有加赠,之前老正都写过文章,可以翻翻以前的介绍参加活动。
三,新户可以申请什么卡
建议申请俗称的水钻卡,配的外币卡还是VISA infinite

按照年费规则,你只要绑定到支付宝或者微信上,不要解绑,就一直可以免年费了,非常方便管理。
重要权益:
- 无限次广发自营机场高铁贵宾厅
- 1点机场龙腾、1点高铁龙腾,且高铁每次仅扣0.5点,可进餐食厅
- Visa卡组织顶级无限卡
扫码申请,本渠道新户还可获得额外加赠礼品

